在专栏上一期,我们学习了Jetty的整体架构。先来回顾一下,Jetty 就是由多个Connector(连接器)、多个Handler(处理器),以及一个线程池组成,整体结构图如下。

上一期我们分析了Jetty Connector组件的设计,Connector会将Servlet请求交给Handler去处理,那Handler又是如何处理请求的呢?
Jetty的Handler在设计上非常有意思,可以说是Jetty的灵魂,Jetty通过Handler实现了高度可定制化,那具体是如何实现的呢?我们能从中学到怎样的设计方法呢?接下来,我就来聊聊这些问题。
Handler就是一个接口,它有一堆实现类,Jetty的Connector组件调用这些接口来处理Servlet请求,我们先来看看这个接口定义成什么样子。
public interface Handler extends LifeCycle, Destroyable
{
//处理请求的方法
public void handle(String target, Request baseRequest, HttpServletRequest request, HttpServletResponse response)
throws IOException, ServletException;
//每个Handler都关联一个Server组件,被Server管理
public void setServer(Server server);
public Server getServer();
//销毁方法相关的资源
public void destroy();
}
你会看到Handler接口的定义非常简洁,主要就是用handle方法用来处理请求,跟Tomcat容器组件的service方法一样,它有ServletRequest和ServletResponse两个参数。除此之外,这个接口中还有setServer和getServer方法,因为任何一个Handler都需要关联一个Server组件,也就是说Handler需要被Server组件来管理。一般来说Handler会加载一些资源到内存,因此通过设置destroy方法来销毁。
Handler继承关系
Handler只是一个接口,完成具体功能的还是它的子类。那么Handler有哪些子类呢?它们的继承关系又是怎样的?这些子类是如何实现Servlet容器功能的呢?
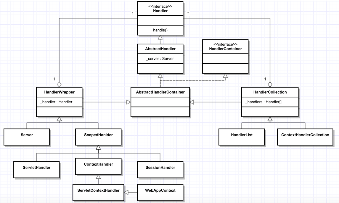
Jetty中定义了一些默认Handler类,并且这些Handler类之间的继承关系比较复杂,我们先通过一个全景图来了解一下。为了避免让你感到不适,我对类图进行了简化。

从图上你可以看到,Handler的种类和层次关系还是比较复杂的:
Handler接口之下有抽象类AbstractHandler,这一点并不意外,因为有接口一般就有抽象实现类。
在AbstractHandler之下有AbstractHandlerContainer,为什么需要这个类呢?这其实是个过渡,为了实现链式调用,一个Handler内部必然要有其他Handler的引用,所以这个类的名字里才有Container,意思就是这样的Handler里包含了其他Handler的引用。
理解了上面的AbstractHandlerContainer,我们就能理解它的两个子类了:HandlerWrapper和HandlerCollection。简单来说就是,HandlerWrapper和HandlerCollection都是Handler,但是这些Handler里还包括其他Handler的引用。不同的是,HandlerWrapper只包含一个其他Handler的引用,而HandlerCollection中有一个Handler数组的引用。

接着来看左边的HandlerWrapper,它有两个子类:Server和ScopedHandler。Server比较好理解,它本身是Handler模块的入口,必然要将请求传递给其他Handler来处理,为了触发其他Handler的调用,所以它是一个HandlerWrapper。
再看ScopedHandler,它也是一个比较重要的Handler,实现了“具有上下文信息”的责任链调用。为什么我要强调“具有上下文信息”呢?那是因为Servlet规范规定Servlet在执行过程中是有上下文的。那么这些Handler在执行过程中如何访问这个上下文呢?这个上下文又存在什么地方呢?答案就是通过ScopedHandler来实现的。
而ScopedHandler有一堆的子类,这些子类就是用来实现Servlet规范的,比如ServletHandler、ContextHandler、SessionHandler、ServletContextHandler和WebAppContext。接下来我会详细介绍它们,但我们先把总体类图看完。
请看类图的右边,跟HandlerWrapper对等的还有HandlerCollection,HandlerCollection其实维护了一个Handler数组。你可能会问,为什么要发明一个这样的Handler?这是因为Jetty可能需要同时支持多个Web应用,如果每个Web应用有一个Handler入口,那么多个Web应用的Handler就成了一个数组,比如Server中就有一个HandlerCollection,Server会根据用户请求的URL从数组中选取相应的Handler来处理,就是选择特定的Web应用来处理请求。
Handler的类型
虽然从类图上看Handler有很多,但是本质上这些Handler分成三种类型:
上文提到,ServletHandler、ContextHandler以及WebAppContext等,它们实现了Servlet规范,那具体是怎么实现的呢?为了帮助你理解,在这之前,我们还是来看看如何使用Jetty来启动一个Web应用。
//新建一个WebAppContext,WebAppContext是一个Handler
WebAppContext webapp = new WebAppContext();
webapp.setContextPath("/mywebapp");
webapp.setWar("mywebapp.war");
//将Handler添加到Server中去
server.setHandler(webapp);
//启动Server
server.start();
server.join();
上面的过程主要分为两步:
第一步创建一个WebAppContext,接着设置一些参数到这个Handler中,就是告诉WebAppContext你的WAR包放在哪,Web应用的访问路径是什么。
第二步就是把新创建的WebAppContext添加到Server中,然后启动Server。
WebAppContext对应一个Web应用。我们回忆一下Servlet规范中有Context、Servlet、Filter、Listener和Session等,Jetty要支持Servlet规范,就需要有相应的Handler来分别实现这些功能。因此,Jetty设计了3个组件:ContextHandler、ServletHandler和SessionHandler来实现Servlet规范中规定的功能,而WebAppContext本身就是一个ContextHandler,另外它还负责管理ServletHandler和SessionHandler。
我们再来看一下什么是ContextHandler。ContextHandler会创建并初始化Servlet规范里的ServletContext对象,同时ContextHandler还包含了一组能够让你的Web应用运行起来的Handler,可以这样理解,Context本身也是一种Handler,它里面包含了其他的Handler,这些Handler能处理某个特定URL下的请求。比如,ContextHandler包含了一个或者多个ServletHandler。
再来看ServletHandler,它实现了Servlet规范中的Servlet、Filter和Listener的功能。ServletHandler依赖FilterHolder、ServletHolder、ServletMapping、FilterMapping这四大组件。FilterHolder和ServletHolder分别是Filter和Servlet的包装类,每一个Servlet与路径的映射会被封装成ServletMapping,而Filter与拦截URL的映射会被封装成FilterMapping。
SessionHandler从名字就知道它的功能,用来管理Session。除此之外WebAppContext还有一些通用功能的Handler,比如SecurityHandler和GzipHandler,同样从名字可以知道这些Handler的功能分别是安全控制和压缩/解压缩。
WebAppContext会将这些Handler构建成一个执行链,通过这个链会最终调用到我们的业务Servlet。我们通过一张图来理解一下。

通过对比Tomcat的架构图,你可以看到,Jetty的Handler组件和Tomcat中的容器组件是大致是对等的概念,Jetty中的WebAppContext相当于Tomcat的Context组件,都是对应一个Web应用;而Jetty中的ServletHandler对应Tomcat中的Wrapper组件,它负责初始化和调用Servlet,并实现了Filter的功能。
对于一些通用组件,比如安全和解压缩,在Jetty中都被做成了Handler,这是Jetty Handler架构的特点。
因此对于Jetty来说,请求处理模块就被抽象成Handler,不管是实现了Servlet规范的Handler,还是实现通用功能的Handler,比如安全、解压缩等,我们可以任意添加或者裁剪这些“功能模块”,从而实现高度的可定制化。
Jetty Server就是由多个Connector、多个Handler,以及一个线程池组成。
Jetty的Handler设计是它的一大特色,Jetty本质就是一个Handler管理器,Jetty本身就提供了一些默认Handler来实现Servlet容器的功能,你也可以定义自己的Handler来添加到Jetty中,这体现了“微内核 + 插件”的设计思想。
通过今天的学习,我们知道各种Handler都会对请求做一些处理,再将请求传给下一个Handler,而Servlet也是用来处理请求的,那Handler跟Servlet有什么区别呢?
不知道今天的内容你消化得如何?如果还有疑问,请大胆的在留言区提问,也欢迎你把你的课后思考和心得记录下来,与我和其他同学一起讨论。如果你觉得今天有所收获,欢迎你把它分享给你的朋友。
© 2019 - 2023 Liangliang Lee. Powered by gin and hexo-theme-book.